2002年6月,武汉东湖之畔,一场略显青涩的展会悄然启幕。
展馆10000平方米出头,参展企业仅126家。但一个细节让在场的人觉察到不寻常的气息——外资企业占比超60%。阿尔卡特来了,西门子来了,他们与武汉邮科院、长飞公司、楚天激光这些当时还不被世界熟知的名字,站在了同一个展厅。
那是中国加入世贸组织后的第一个夏天。全球化的大潮刚刚拍岸,这座中部城市,用一束“光”向世界发出了自己的宣言。
20多年后,第二十一届“中国光谷”国际光电子博览会(以下简称光博会)下月启幕。全球会展巨头励展博览集团加入合作,近400家全球展商、30000多名专业观众将汇聚于此。一张通往世界的“航海图”正在铺开。

第20届光博会在光谷科技会展中心举行。资料图
■ 出生即世界
许其贞没想到,自己的一份提案,20多年后会长成一片森林。
2000年3月,全国政协九届三次会议上,这位住鄂全国政协委员与10多位同行递交第1331号提案,建议“在武汉建立‘中国光谷’”。两个月后,杨叔子、赵梓森等26位在汉院士与科学家联名发出建议:在武汉建设国家级光电子信息产业基地。那束光,就这样被点亮了。
两年后,首届光博会开幕。展馆里,阿尔卡特的技术人员用生硬英语介绍光纤原理,西门子展台前围满了好奇的参观者。一位记者写下:“这是入世后中国光电子产业向世界的第一次鲜明亮相。”
当年的报道定下高远基调:“力争办成中国第一,并成为与美国阿纳海姆、德国慕尼黑、日本千叶齐名的世界第四大国际光电子信息技术博览会。”那是一个敢于梦想的年代。
此后,光博会像一块越来越强的磁铁。第二届光博会,近百家国际展商来了,占比超四成。第六届光博会,中兴、华为集体亮相,日本电报电话公司、富士康纷至沓来。第十一届光博会,德国通快等全球八大激光巨头齐齐到场。
第十六届光博会,法国光纤陀螺巨头iXblue首次参展。被问为何选武汉,回答干脆:“这里是中国最大的光学市场之一。”拉脱维亚创业者埃德加,在此次展会上认识了武汉长盈通,又顺藤摸瓜牵起上海、深圳的上下游。他感叹:“没想到在中国中部,能链接到整个产业链。”
第十九届光博会,肖特、ABB、施耐德电气等世界500强企业首次参展。一位企业负责人说:“我们来晚了。”同年,长江电工集团首次登上光博会舞台,彼时正值其全球化布局关键期。“我们看重光博会的国际化窗口。”总裁王朝说,“多年来,它一直是我们展示成果、对接伙伴的核心阵地。”
那扇让世界看见中国之“光”的窗户,越开越大。

观众在第二十届光博会上参观高速光电探测器。新华社记者杜子璇 摄
■ 从“全球买”到“卖全球”
变化,往往在无声处发生。
“你好啊,老朋友!”第二十届光博会开幕式上,华工科技核心子公司华工激光总经理邓家科远远望见一位海外老友,快步上前,用俄语热情招呼。
这一幕被记者捕捉——20多年前,这家光谷企业连一颗螺丝钉都需进口。如今,其高端激光装备不仅替代进口,更反向出口,订单量超越国际品牌。
“不仅产品‘卖全球’,还要加速‘研发—制造—销售—服务’四位一体布局。”邓家科语气笃定。从“全球买”到“卖全球”,华工科技产品以年均35%增速走向海外,正是光谷光电子产业成长的缩影。
华工科技核心子公司华工正源总经理胡长飞,2025年飞了101次。他的战场是全球AI算力市场,武器是“硅光+LPO(线性驱动可插拔光模块)”组合拳。“以前客户问‘你们是谁’,后来问‘能做什么’,现在问‘还有多大产能’。”去年,华工正源高速光模块业务国内基地增长111%,海外基地增长高达500%。
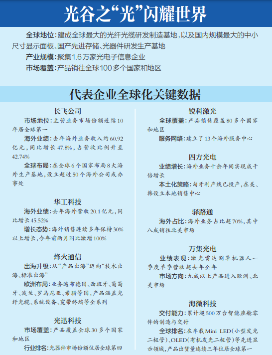
这届光博会上,我国光通信史上首家中外合资企业——长飞公司,展出了全球最高技术水平的空芯反谐振光纤。从昔日的“长江边的飞利浦”,到如今在全球6个国家布局8大海外生产基地,产品覆盖100多个国家和地区,长飞公司成功“逆袭”。公司副总裁郑昕表示,长飞在光纤光缆领域位居世界前列,“走出去”底气十足。
海微科技同样在开放中成长。截至去年11月,企业累计交付智能座舱核心部件超500万台,高端显示产品出货量连续三年位居全球前列。“扎根光谷,我们始终坚持走出去。单打独斗走不远。”创始人李林峰说,今年,他们将携自研高端显示产品亮相光博会。
20多年过去,光博会舞台主角已悄然易主。早期,这里是世界巨头的“秀场”;如今,本土企业站上C位。

第20届光博会,近百款新品全球首发。资料图
■ 成为“世界首发地”
第二十届光博会的展馆里,90岁的中国科学院院士殷鸿福拄着拐杖,一家一家地看:“我是来学习新技术的。”
25年前,他作为倡议人之一推动“中国光谷”落地。彼时光谷光电子产业规模不足50亿元,千亿目标被视作天方夜谭。如今,这一数字已突破6500亿元。
更大的变化发生在展台上:来自12个国家和地区的390家企业同台竞技,近百款新品全球首发,17项国际领先技术集中亮相。国际光学委员会副主席顾波感慨:“光博会应该成为世界首发的地方。”
这份底气来自全产业链的自信。
瑞典皇家工程科学院院士彼得·安德雷克森花了3天时间,深入考察华为、长飞等10余家企业。在光迅科技,他从半导体材料生长看到光模块封装,一条全自主生产线让他驻足良久:“过去国际展会上,中国公司往往只展示单一产品。而光博会像一场全产业链大秀。”
来自古巴的埃尔南德斯则注意到了一个细节:连咖啡馆里都藏着光传感技术。“这让我明白了什么叫‘光联万物’。”
这一年,光博会迎来新的里程碑:首次被纳入联合国教科文组织“国际光日”全球系列活动。这意味着中国光电子产业已从参与全球分工,进阶到贡献全球知识体系、塑造全球产业文化的新高度。
今年5月,第二十一届光博会将在有着“光立方”之称的光谷科技会展中心亮相。依托励展博览集团覆盖180多个国家的全球客户网络,展会将规模化引入国际买家团,围绕激光制造、光通信、汽车光电等领域,邀请越南、泰国、日本、印尼等境外采购团,实施90场海外配对,预计促成超100项跨境合作意向。
光联万物,智引未来。这束从中国光谷发出的“光”,自东湖之畔点亮,历经20多年耕耘,始终向世界延伸。它曾是一个梦想,如今是一条道路。它照亮的不仅是光电产业的未来,还有一个区域在全球化浪潮中,从参与者到贡献者,再到引领者的漫长征程。

(长江日报记者李琴 制图:陈昌)
【罗田甜】
